So, you know how some people spend their free time knitting, doing CrossFit, or collecting rare stamps? Well, I decided to build a system to scare away cats. Yes, really. It’s part AI, part DevOps playground, part “please don’t ask me how I got here.”
Why am I doing this?
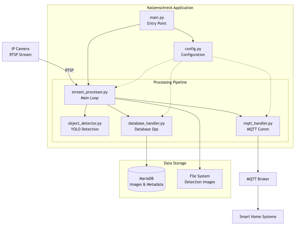
Let me introduce you to FCATS: (a) Fully Configurable Automated Tracking Software
- Because cats kept showing up in places they shouldn’t: They leave things in the garden that they should rather dispose of in the litter box, or steal fish from the pond that don’t belong to them.
- Because I needed a fun, hands-on project that mixes computer vision, monitoring, and automation.
- Because “Katzenschreck” just sounds too good not to be a project name.
The result: a full stack of open-source tools that combine AI object detection, monitoring, and benchmarking into one gloriously over-engineered cat deterrent.

Why Katzenschreck Stands Out 🚀
The unique selling point of my solution is that it runs headless on small edge devices while integrating cutting-edge models like YOLOv12x. This makes it easy to deploy in multi-location and multi-camera setups. Unlike more user-focused tools like Frigate, Katzenschreck is designed to fit into existing IT infrastructure — following enterprise-grade architecture principles with DevOps workflows, Docker containers, and Kubernetes clusters. In short: it’s not just a tinkering project, but a system built to scale.
The Repos 🐾
- Main Repo: Katzenschreck-FCATS The core project. Where it all started.
- Katzenschreck-Schreckmonitor Because scaring cats is one thing, but monitoring how well you’re doing it is next-level.
- Katzenschreck Object Detection Benchmark Toolkit For when you want to make absolutely sure your AI knows the difference between a cat and, say, your neighbor’s kid’s plush toy.


It’s not only about showing off AI tinkering, but also CI/CD pipelines, monitoring setups, and how to package weird ideas into working systems.
Stay tuned, because the cats certainly will.
Update, 2025-12-23: Attached you can find my trained model that improved my accuracy by +10%: https://www.andremotz.com/wp-content/uploads/2025/12/best.pt_.zip